
为进一步活跃家电消费市场,激发市场主体活力,推动家电行业规模扩容、消费提质和服务升级,鞍山市于2026年3月20日至31日正式启动“乐购鞍山 家电焕新”家电焕新补贴活动,面向市民投放50万元补贴资金,以实实在在的优惠助力市民更新家用设备、提升生活品质。
本次补贴聚焦市民日常高频使用的家电品类,重点覆盖家用灶具(含集成灶)、吸油烟机、微波炉、净水器、洗碗机、电饭煲、烤箱(含蒸箱、蒸烤一体机)、空气净化器、洗地机(含智能扫地机器人)、吸尘器等10类产品。个人消费者在鞍山市参与家电焕新补贴活动企业购置上述产品,均可按规定申领补贴。补贴按照扣除各环节优惠后最终销售价格的15%予以发放,单台产品补贴最高不超过500元,补贴总额50万元,按照提交资料的先后顺序先到先得,发完即止,逾期未提交申请的视为自动放弃申领资格。

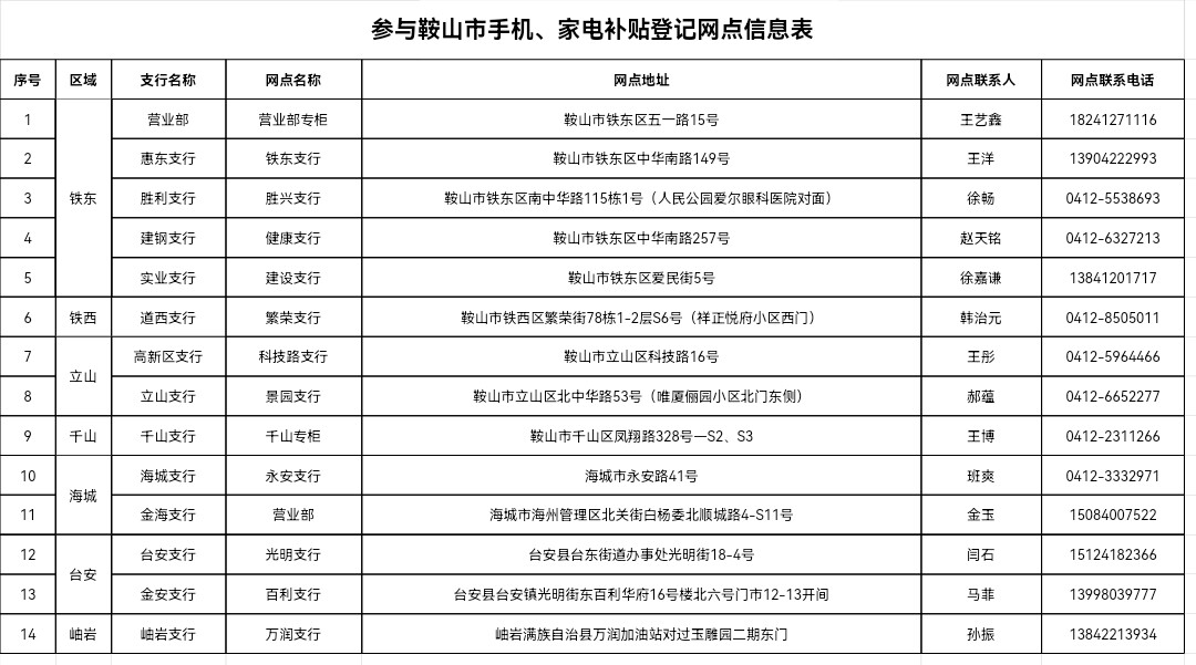
为方便市民办理补贴申领,活动期间,符合条件的个人消费者可在每日9:00—16:00,携带购买人身份证、发票原件及复印件,前往鞍山银行设立的指定地点提交申请,同时填报本人姓名、手机号码、鞍山银行卡号等信息。提交的发票需在2026年3月20日至31日期间取得,且为指定企业开具的增值税普通发票,发票上需完整填写产品名称、规格型号,并备注“本产品为参加鞍山2026年春季扩围家电补贴产品,实际支付金额为**元,补贴金额为**元,69码:********”。
补贴发放将严格遵循“收货安装后核验发放”的原则,消费者所购家电需在2026年6月30日前完成送货安装,经市商务局与家电销售企业核对确认后,补贴资金将于6月30日后发放至消费者填报的本人鞍山银行卡内,具体到账时间以银行通知为准。同时,活动明确规定,同一用户每类产品仅限申领一次补贴,若补贴申领者办理退货,需先行退还已领取的家电消费补贴,方可完成退货流程。

此次家电消费补贴活动,是鞍山落实促消费扩内需政策的重要举措,既为市民焕新家电、升级品质生活提供实惠支持,也有效带动本地家电市场全链条提质升级,持续激发全市消费市场活力,为消费市场复苏注入新动能。
参加补贴活动企业名单及鞍山银行指定地点如下:

